设为主页
加入收藏
首页
园所概况
园所简介
园所荣誉
办园理念
园长寄语
园所视频
园所环境
园所动态
通知公告
园所活动
园务公开
学生资助
教育科研
教研动态
课题研究
公益早教
特色活动
党团工会
党团动态
教工之家
督导动态
责任督学
督导动态
惠山智慧督导
保健之窗
每周食谱
后勤护航
健康沙龙
园所安全
安全动态
反诈宣传
安全常识
宝贝秀场
宝宝作品
小班导航
小一班
教学计划
教学内容
班级动态
小二班
教学计划
教学内容
班级动态
小三班
教学计划
教学内容
班级动态
小四班
教学计划
教学内容
班级动态
小五班
教学计划
教学内容
班级动态
小六班
教学计划
教学内容
班级动态
小七班
教学计划
教学内容
班级动态
拖班
教学计划
教学内容
班级动态
中班导航
中一班
教学计划
教学内容
班级动态
中二班
教学计划
教学内容
班级动态
中三班
教学计划
教学内容
班级动态
中四班
教学计划
教学内容
班级动态
中五班
教学计划
教学内容
班级动态
中六班
教学计划
教学内容
班级动态
大班导航
大一班
教学计划
教学内容
班级动态
大二班
教学计划
教学内容
班级动态
大三班
教学计划
教学内容
班级动态
大四班
教学计划
教学内容
班级动态
大五班
教学计划
教学内容
班级动态
大六班
教学计划
教学内容
班级动态
大七班
教学计划
教学内容
班级动态
大八班
教学计划
教学内容
班级动态
无锡市陆区中心幼儿园
>>
小班导航
>>
小四班
>>
教学计划
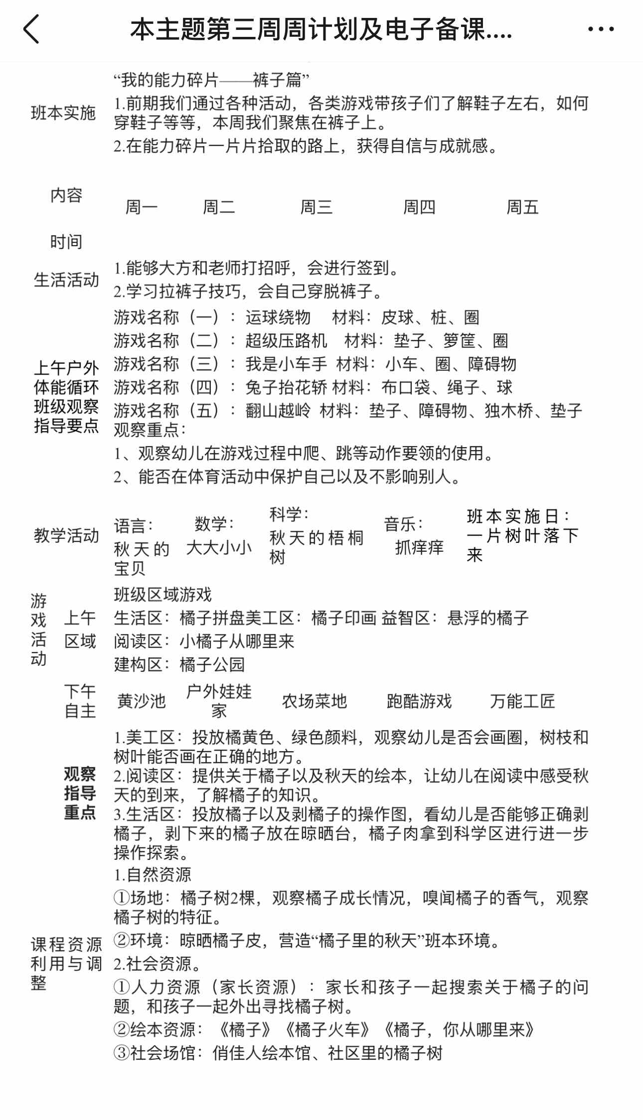
第九周计划
作者:
小4班
来源:
录入者:x4b 发布时间:2025年10月29日
【字体:
小
大
】【
收藏
】【
打印文章
】
上一篇:
第八周计划
下一篇:没有了!
小四班
教学计划
教学内容
班级动态
通知
公告
2025年遥控点读编程套装采购公示
2025年收纳柜采购公示
2025年托班材料采购公示
2025年打印机采购公示
2025年不锈钢保温餐车采购公示
2025年大型磁性拼搭积木采购公示
2025年科大讯飞智能办公本采购公示
上学无忧!无锡学生资助政策及咨…
最近
更新
第九周计划
第八周计划
第七周计划
第五、六周计划
第四周计划
第三周计划
第二周计划
小4班:第一周工作计划
小4:第20周教育活动计划
小4:第19周教育活动计划